Correction: Protective effects of liquiritin on polycystic ovary syndrome through modulating ovarian granulosa cell proliferation and apoptosis via miR-206/PI3K/AKT pathway

Publisher's Note

Springer Nature remains neutral with regard to jurisdictional claims in published maps and institutional affiliations.

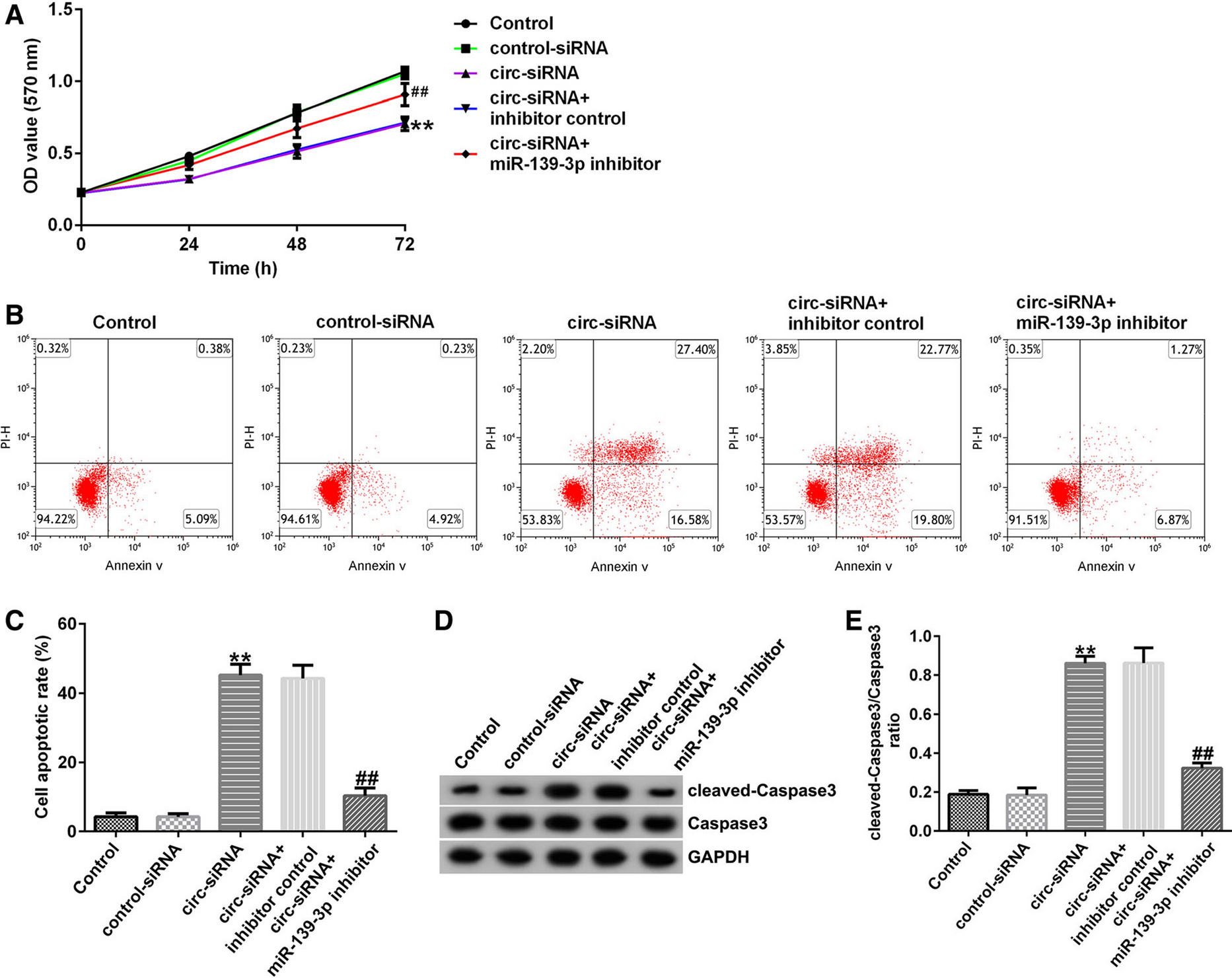
The original online version of this article was revised: In this article, Figs. 1 and 4 appeared incorrectly and have now been corrected in the original publication.

Comments (0)

No login
gif